Detecția monoxidului de carbon folosind senzorul MQ-7
Acest proiect urmărește măsurarea consumului de monoxid de carbon folosind senzorul MQ-7. Măsurarea se face in cicluri de câte 90 de secunde la voltaj de 1.4 . Mai multe informații găsiți pe Instructables. Modulul MQ-7 nu se poate folosi așa cum e, ci are nevoie de un circuit de temporizare care-l activează și citește concentrația de CO câte 90 de secunde iar apoi îl dezactivează 60 de secunde. Am construit si eu circuitul și din punctul meu de vedere am obținut un rezultat bun.
Foarte important !!! Țin să vă atenționez că acest proiect nu a fost testat in condiții reale. NU folosiți acest proiect decât după ce îl testați minuțios.
Documentatie proiect:
– MQ-7 carbon monoxide sensor circuit with Arduino
–MQ-7.pdf
–Arduino-CO-Monitor-Using-MQ-7-Sensor
–Carbon_monoxide
–Monoxid_de_carbon
Componente:
–Senzorul MQ-7
–Atmega2560 Board
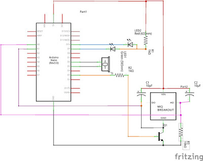
Schema electronica/sistem:
Cod de test:
/*
This code was developed by the_3d6 from Ultimate Robotics (http://ultimaterobotics.com.ua).
License: you can use it for any purpose as long as you don't claim that you are its author and
you don't alter License terms and formulations (lines 1-10 of this file).
You can share modifications of the code if you have properly tested their functionality,
including confirming correct sensor response on CO concentrations of 0-30ppm, 100-300ppm and 1000-10000ppm.
If you can improve this code, please do so!
You can contact me at aka.3d6@gmail.com
*/
//Include avr headers.
#include "avr/io.h"
//Include library headers.
#include "timer8.hpp"
#include "timer16.hpp"
//WARNING! Each sensor is different!
//You MUST calibrate sensor manually and
//set proper sensor_reading_clean_air value before using
//it for any practical purpose!
int time_scale = 8; //time scale: we altered main system timer, so now all functions like millis(), delay() etc
//will think that time moves 8 times faster than it really is
//to correct that, we use time_scale variable:
//in order to make delay for 1 second, now
//we call delay(1000*time_scale)
//LED INDICATOR.
#define DDRLED DDRB
#define OUTLED PORTB
using namespace avr;
float alarm_ppm_threshold = 100; //threshold CO concentration for buzzer alarm to be turned on,
float red_threshold = 200; //threshold when green LED is turned on red turns on
float reference_resistor_kOhm = 10.0; //fill correct resisor value if you are using not 10k reference
float sensor_reading_clean_air = 620; //fill raw sensor value at the end of measurement phase (before heating starts) in clean air here! That is critical for proper calculation
float sensor_reading_100_ppm_CO = -1; //if you can measure it
//using some CO meter or precisely calculated CO sample, then fill it here
//otherwise leave -1, default values will be used in this case
float sensor_100ppm_CO_resistance_kOhm; //calculated from sensor_reading_100_ppm_CO variable
float sensor_base_resistance_kOhm; //calculated from sensor_reading_clean_air variable
byte phase = 0; //1 - high voltage, 0 - low voltage, we start from measuring
unsigned long prev_ms = 0; //milliseconds in previous cycle
unsigned long sec10 = 0; //this timer is updated 10 times per second,
//when it will overflow, program might freeze or behave incorrectly.
//It will happen only after ~13 years of operation. Still,
//if you'll ever use this code in industrial application,
//please take care of overflow problem
unsigned long high_on = 0; //time when we started high temperature cycle
unsigned long low_on = 0; //time when we started low temperature cycle
unsigned long last_print = 0; //time when we last printed message in serial
float sens_val = 0; //current smoothed sensor value
float last_CO_ppm_measurement = 0; //CO concentration at the end of previous measurement cycle
float opt_voltage = 0;
byte opt_width = 240; //default reasonable value
void setTimer0PWM(byte chA, byte chB) //pins D5 and D6
{
TCCR0A = 0b10110011; //OCA normal,OCB inverted, fast pwm
TCCR0B = 0b010; //8 prescaler - instead of system's default 64 prescaler - thus time moves 8 times faster
OCR0A = chA; //0..255
OCR0B = chB;
}
void setTimer2PWM(byte chA, byte chB) //pins D11 and D3
{
TCCR2A = 0b10100011; //OCA,OCB, fast pwm
TCCR2B = 0b001; //no prescaler
OCR2A = chA; //0..255
OCR2B = chB;
}
void setTimer1PWM(int chA, int chB) //pins D9 and D10
{
TCCR1A = 0b10100011; //OCA,OCB, fast pwm
TCCR1B = 0b1001; //no prescaler
OCR1A = chA; //0..1023
OCR1B = chB;
}
void pwm_adjust()
//this function tries various PWM cycle widths and prints resulting
//voltage for each attempt, then selects best fitting one and
//this value is used in the program later
{
float previous_v = 5.0; //voltage at previous attempt
float raw2v = 5.0 / 1024.0;//coefficient to convert Arduino's
//analogRead result into voltage in volts
for(int w = 0; w < 250; w++)
{
setTimer2PWM(0, w);
float avg_v = 0;
for(int x = 0; x < 100; x ++) //measure over about 100ms to ensure stable result
{
avg_v += analogRead(A1);
delay(time_scale);
}
avg_v *= 0.01;
avg_v *= raw2v;
Serial.print("adjusting PWM w=");
Serial.print(w);
Serial.print(", V=");
Serial.println(avg_v);
if(avg_v < 3.6 && previous_v > 3.6) //we found optimal width
{
float dnew = 3.6 - avg_v; //now we need to find if current one
float dprev = previous_v - 3.6;//or previous one is better
if(dnew < dprev) //if new one is closer to 1.4 then return it
{
opt_voltage = avg_v;
opt_width = w;
return;
}
else //else return previous one
{
opt_voltage = previous_v;
opt_width = w-1;
return;
}
}
previous_v = avg_v;
}
}
float raw_value_to_CO_ppm(float value)
{
if(value < 1) return -1; //wrong input value
sensor_base_resistance_kOhm = reference_resistor_kOhm * 1023 / sensor_reading_clean_air - reference_resistor_kOhm;
if(sensor_reading_100_ppm_CO > 0)
{
sensor_100ppm_CO_resistance_kOhm = reference_resistor_kOhm * 1023 / sensor_reading_100_ppm_CO - reference_resistor_kOhm;
}
else
{
sensor_100ppm_CO_resistance_kOhm = sensor_base_resistance_kOhm * 0.5;
//This seems to contradict manufacturer's datasheet, but for my sensor it
//looks quite real using CO concentration produced by CH4 flame according to
//this paper: http://www.iafss.org/publications/fss/8/1013/view/fss_8-1013.pdf
//my experiments were very rough though, so I could have overestimated CO concentration significantly
//if you have calibrated sensor to produce reference 100 ppm CO, then
//use it instead
}
float sensor_R_kOhm = reference_resistor_kOhm * 1023 / value - reference_resistor_kOhm;
float R_relation = sensor_100ppm_CO_resistance_kOhm / sensor_R_kOhm;
float CO_ppm = 100 * (exp(R_relation) - 1.648);
if(CO_ppm < 0) CO_ppm = 0;
return CO_ppm;
}
void startMeasurementPhase()
{
phase = 0;
low_on = sec10;
setTimer2PWM(0, opt_width);
}
void startHeatingPhase()
{
phase = 1;
high_on = sec10;
setTimer2PWM(0, 255);
}
void setLEDs(int br_green, int br_red)
{
if(br_red < 0) br_red = 0;
if(br_red > 100) br_red = 100;
if(br_green < 0) br_green = 0;
if(br_green > 100) br_green = 100;
float br = br_red;
br *= 0.01;
br = (exp(br)-1) / 1.7183 * 1023.0;
float bg = br_green;
bg *= 0.01;
bg = (exp(bg)-1) / 1.7183 * 1023.0;
if(br < 0) br = 0;
if(br > 1023) br = 1023;
if(bg < 0) bg = 0;
if(bg > 1023) bg = 1023;
setTimer1PWM(1023-br, 1023-bg);
}
void setup() {
//WARNING! Each sensor is different!
//You MUST calibrate sensor manually and
//set proper sensor_reading_clean_air value before using
//it for any practical purpose!
pinMode(5, OUTPUT);
pinMode(6, OUTPUT);
pinMode(7, INPUT);
pinMode(9, OUTPUT);
pinMode(10, OUTPUT);
pinMode(A0, INPUT);
pinMode(A1, INPUT);
setTimer1PWM(1023, 0);
analogReference(DEFAULT);
Serial.begin(9600);
pwm_adjust();
Serial.print("PWM result: width ");
Serial.print(opt_width);
Serial.print(", voltage ");
Serial.println(opt_voltage);
Serial.println("Data output: raw A0 value, heating on/off (0.1 off 1000.1 on), CO ppm from last measurement cycle");
startMeasurementPhase(); //start from measurement
}
void loop()
{
//WARNING! Each sensor is different!
//You MUST calibrate sensor manually and
//set proper sensor_reading_clean_air value before using
//it for any practical purpose!
unsigned long ms = millis();
int dt = ms - prev_ms;
//this condition runs 10 times per second, even if millis()
//overflows - which is required for long-term stability
//when millis() overflows, this condition will run after less
//than 0.1 seconds - but that's fine, since it happens only once
//per several days
if(dt > 100*time_scale || dt < 0)
{
prev_ms = ms; //store previous cycle time
sec10++; //increase 0.1s counter
if(sec10%10 == 1) //we want LEDs to blink periodically
{
setTimer1PWM(1023, 1023); //blink LEDs once per second
//use %100 to blink once per 10 seconds, %2 to blink 5 times per second
}
else //all other time we calculate LEDs and buzzer state
{
int br_red = 0, br_green = 0; //brightness from 1 to 100, setLEDs function handles converting it into timer settings
if(last_CO_ppm_measurement <= red_threshold) //turn green LED if we are below 30 PPM
{//the brighter it is, the lower concentration is
br_red = 0; //turn off red
br_green = (red_threshold - last_CO_ppm_measurement)*100.0/red_threshold; //the more negative is concentration, the higher is value
if(br_green < 1) br_green = 1; //don't turn off completely
}
else //if we are above threshold, turn on red one
{
br_green = 0; //keep green off
br_red = (last_CO_ppm_measurement-red_threshold)*100.0/red_threshold; //the higher is concentration, the higher is this value
if(br_red < 1) br_red =1; //don't turn off completely
}
setLEDs(br_green, br_red); //set LEDs brightness
}
}
if(phase == 1 && sec10 - high_on > 600) //60 seconds of heating ended?
startMeasurementPhase();
if(phase == 0 && sec10 - low_on > 900) //90 seconds of measurement ended?
{
last_CO_ppm_measurement = raw_value_to_CO_ppm(sens_val);
startHeatingPhase();
}
int D0=digitalRead(7);
float v = analogRead(A0); //reading value
sens_val *= 0.999; //applying exponential averaging using formula
sens_val += 0.001*v; // average = old_average*a + (1-a)*new_reading
if(sec10 - last_print > 9) //print measurement result into serial 2 times per second
{
last_print = sec10;
Serial.print(sens_val);
Serial.print(": Val. senzor |");
Serial.print(0.1 + phase*1000);
Serial.print(" |");
Serial.print(last_CO_ppm_measurement);
Serial.print(" CO ppm |");
Serial.println(D0);
}
}
O zi bună tuturor !








